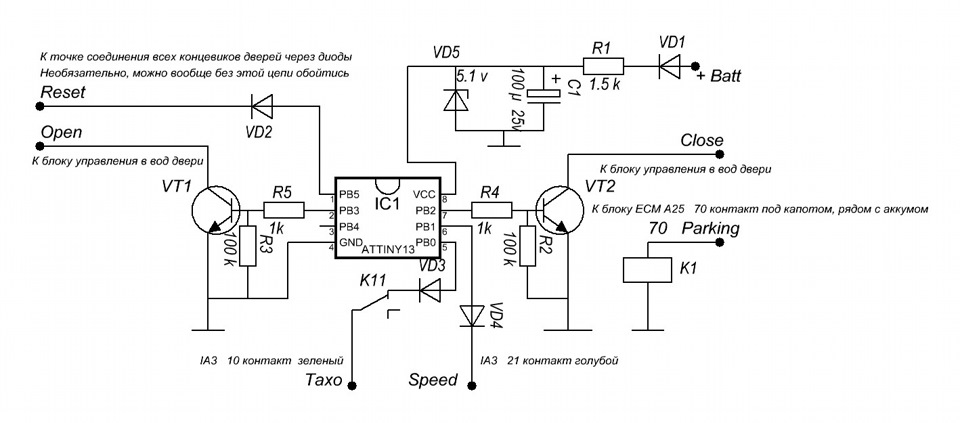
Автозакрытие дверей — Toyota Camry (XV50), 2,5 л, 2012 года ...

Автозакрытие дверей — Toyota Camry (XV50), 2,5 л, 2012 года ...